1.架构设计
1.老版本master将任务直接写入zk,Work通过抢占式从zk获取任务,work与master无直接通信交互
2.新版master与work直接通信,master通过rpc远程调用将任务下发给work执行
1.1 老版(1.2.1为例)架构

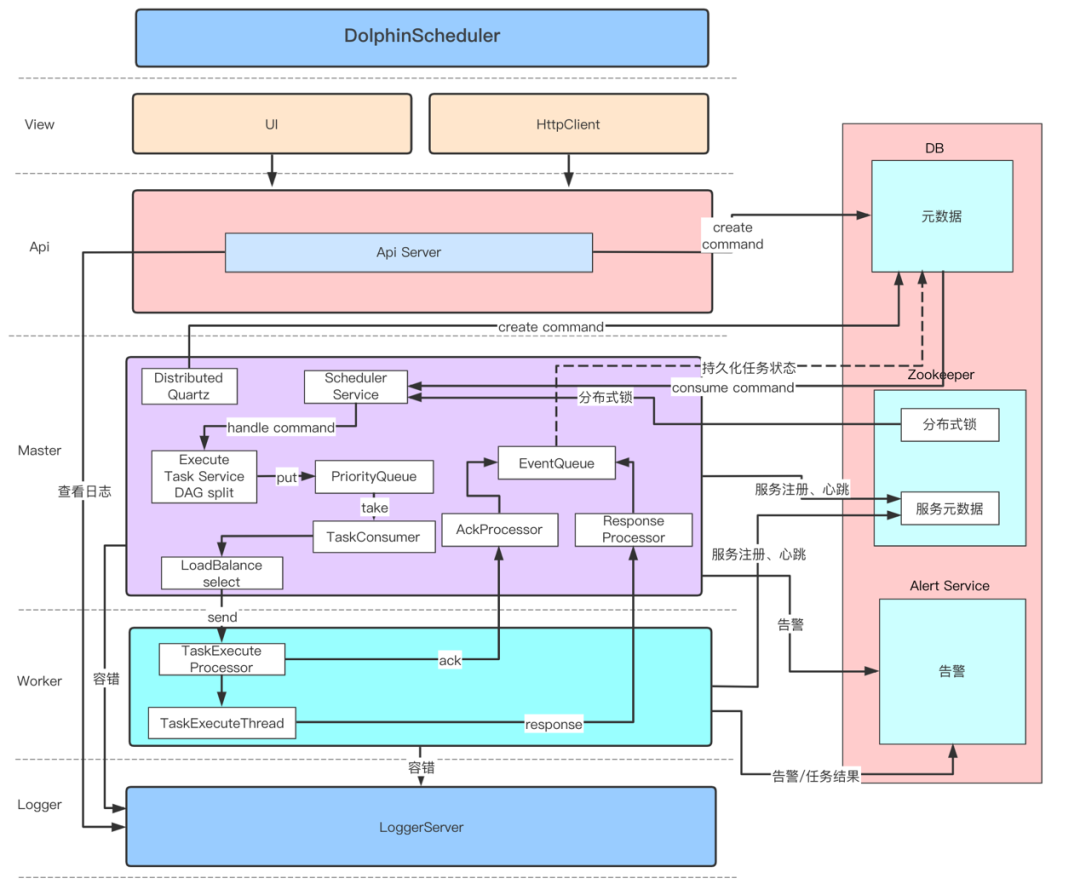
1.2 新版(2.x github dev)架构

2.任务分发
2.1 老版任务分发
2.1.1 master将任务提交给zk
1
2
3
4
5
6
7
8
9
10
11
12
13
14
15
16
17
18
19
20
21
22
23
24
25
26
27
28
29
30
31
32
33
34
35
36
37
38
39
40
41
42
43
//ProcessDao.java
public Boolean submitTaskToQueue(TaskInstance taskInstance) {
try{
if(taskInstance.isSubProcess()){
return true;
}
if(taskInstance.getState().typeIsFinished()){
logger.info(String.format("submit to task queue, but task [%s] state [%s] is already finished. ", taskInstance.getName(), taskInstance.getState().toString()));
return true;
}
// task cannot submit when running
if(taskInstance.getState() == ExecutionStatus.RUNNING_EXEUTION){
logger.info(String.format("submit to task queue, but task [%s] state already be running. ", taskInstance.getName()));
return true;
}
if(checkTaskExistsInTaskQueue(taskInstance)){
logger.info(String.format("submit to task queue, but task [%s] already exists in the queue.", taskInstance.getName()));
return true;
}
logger.info("task ready to queue: {}" , taskInstance);
boolean insertQueueResult = taskQueue.add(DOLPHINSCHEDULER_TASKS_QUEUE, taskZkInfo(taskInstance));
logger.info(String.format("master insert into queue success, task : %s", taskInstance.getName()) );
return insertQueueResult;
}catch (Exception e){
logger.error("submit task to queue Exception: ", e);
logger.error("task queue error : %s", JSONUtils.toJson(taskInstance));
return false;
}
}
//TaskQueueZkImpl.java
@Override
public boolean add(String key, String value){
try {
String taskIdPath = getTasksPath(key) + Constants.SINGLE_SLASH + value;
zookeeperOperator.persist(taskIdPath, value);
return true;
} catch (Exception e) {
logger.error("add task to tasks queue exception",e);
return false;
}
}
2.1.2 work从zk获取任务
1
2
3
4
5
6
7
8
9
10
11
12
13
14
15
16
17
18
19
20
21
22
23
24
25
26
27
28
29
30
31
32
33
34
35
36
37
38
39
40
41
42
43
44
45
46
47
//FetchTaskThread.java
@Override
public void run() {
logger.info("worker start fetch tasks...");
while (Stopper.isRunning()){
InterProcessMutex mutex = null;
String currentTaskQueueStr = null;
try {
//......省略部分代码......
//whether have tasks, if no tasks , no need lock //get all tasks
List<String> tasksQueueList = taskQueue.getAllTasks(Constants.DOLPHINSCHEDULER_TASKS_QUEUE);
if (CollectionUtils.isEmpty(tasksQueueList)){
Thread.sleep(Constants.SLEEP_TIME_MILLIS);
continue;
}
// creating distributed locks, lock path /dolphinscheduler/lock/worker
mutex = zkWorkerClient.acquireZkLock(zkWorkerClient.getZkClient(),
zkWorkerClient.getWorkerLockPath());
// task instance id str
List<String> taskQueueStrArr = taskQueue.poll(Constants.DOLPHINSCHEDULER_TASKS_QUEUE, taskNum);
//......省略部分代码......
// submit task
workerExecService.submit(new TaskScheduleThread(taskInstance, processDao));
// remove node from zk
removeNodeFromTaskQueue(taskQueueStr);
}
}catch (Exception e){
processErrorTask(currentTaskQueueStr);
logger.error("fetch task thread failure" ,e);
}finally {
AbstractZKClient.releaseMutex(mutex);
}
}
}
//TaskQueueZkImpl
@Override
public List<String> poll(String key, int tasksNum) {
try{
List<String> list = zookeeperOperator.getChildrenKeys(getTasksPath(key));
if(list != null && list.size() > 0){}
//......省略部分代码......
}
2.2 新版任务分发
2.2.1 master任务分发
1
2
3
4
5
6
7
8
9
10
11
12
13
14
15
16
17
18
19
20
21
22
23
24
25
26
27
28
29
30
31
32
33
34
35
36
37
38
39
40
41
42
43
44
45
46
47
48
49
50
51
52
53
54
55
56
57
58
59
60
61
62
63
64
65
66
67
68
69
70
71
72
73
74
75
76
77
78
79
80
81
82
83
//CommonTaskProcessor.java
public boolean dispatchTask() {
try {
if (taskUpdateQueue == null) {
this.initQueue();
}
if (taskInstance.getState().typeIsFinished()) {
logger.info(String.format("submit task , but task [%s] state [%s] is already finished. ", taskInstance.getName(), taskInstance.getState().toString()));
return true;
}
// task cannot be submitted because its execution state is RUNNING or DELAY.
if (taskInstance.getState() == ExecutionStatus.RUNNING_EXECUTION
|| taskInstance.getState() == ExecutionStatus.DELAY_EXECUTION) {
logger.info("submit task, but the status of the task {} is already running or delayed.", taskInstance.getName());
return true;
}
logger.info("task ready to submit: {}", taskInstance);
TaskPriority taskPriority = new TaskPriority(processInstance.getProcessInstancePriority().getCode(),
processInstance.getId(), taskInstance.getProcessInstancePriority().getCode(),
taskInstance.getId(), org.apache.dolphinscheduler.common.Constants.DEFAULT_WORKER_GROUP);
TaskExecutionContext taskExecutionContext = getTaskExecutionContext(taskInstance);
taskPriority.setTaskExecutionContext(taskExecutionContext);
taskUpdateQueue.put(taskPriority);
logger.info(String.format("master submit success, task : %s", taskInstance.getName()));
return true;
} catch (Exception e) {
logger.error("submit task error", e);
return false;
}
}
//TaskPriorityQueueImpl
@Override
public void put(TaskPriority taskPriorityInfo) throws TaskPriorityQueueException {
queue.put(taskPriorityInfo);
}
//TaskPriorityQueueConsumer
private List<TaskPriority> batchDispatch(int fetchTaskNum) throws TaskPriorityQueueException, InterruptedException {
List<TaskPriority> failedDispatchTasks = new ArrayList<>();
CountDownLatch latch = new CountDownLatch(fetchTaskNum);
for (int i = 0; i < fetchTaskNum; i++) {
TaskPriority taskPriority = taskPriorityQueue.poll(Constants.SLEEP_TIME_MILLIS, TimeUnit.MILLISECONDS);
if (Objects.isNull(taskPriority)) {
latch.countDown();
continue;
}
consumerThreadPoolExecutor.submit(() -> {
boolean dispatchResult = this.dispatchTask(taskPriority);
if (!dispatchResult) {
failedDispatchTasks.add(taskPriority);
}
latch.countDown();
});
}
latch.await();
return failedDispatchTasks;
}
//TaskPriorityQueueImpl
protected boolean dispatchTask(TaskPriority taskPriority) {
boolean result = false;
try {
TaskExecutionContext context = taskPriority.getTaskExecutionContext();
ExecutionContext executionContext = new ExecutionContext(context.toCommand(), ExecutorType.WORKER, context.getWorkerGroup());
if (isTaskNeedToCheck(taskPriority)) {
if (taskInstanceIsFinalState(taskPriority.getTaskId())) {
// when task finish, ignore this task, there is no need to dispatch anymore
return true;
}
}
result = dispatcher.dispatch(executionContext);
} catch (ExecuteException e) {
logger.error("dispatch error: {}", e.getMessage(), e);
}
return result;
}
再看下这个dispatcher(ExecutorDispatcher),最终会选个一个host通过nettyRemotingClient发送给远程的work执行任务
1
2
3
4
5
6
7
8
9
10
11
12
13
14
15
16
17
18
19
20
21
22
23
24
25
26
27
28
29
30
31
public Boolean dispatch(final ExecutionContext context) throws ExecuteException {
/**
* get executor manager
*/
ExecutorManager<Boolean> executorManager = this.executorManagers.get(context.getExecutorType());
if(executorManager == null){
throw new ExecuteException("no ExecutorManager for type : " + context.getExecutorType());
}
/**
* host select
*/
Host host = hostManager.select(context);
if (StringUtils.isEmpty(host.getAddress())) {
throw new ExecuteException(String.format("fail to execute : %s due to no suitable worker, "
+ "current task needs worker group %s to execute",
context.getCommand(),context.getWorkerGroup()));
}
context.setHost(host);
executorManager.beforeExecute(context);
try {
/**
* task execute
*/
return executorManager.execute(context);
} finally {
executorManager.afterExecute(context);
}
}
2.2.2 work获取执行任务
新版的work端处理倒是挺简单的,直接看TaskExecuteProcessor就好了,毕竟再网上一层就是netty的处理机制了,NettyServerHandler
1
2
3
4
5
6
7
8
9
10
11
12
13
14
15
16
17
18
19
20
21
22
23
24
25
26
27
28
//TaskExecuteProcessor.java
public void process(Channel channel, Command command) {
//......省略部分代码......
this.doAck(taskExecutionContext);
// submit task to manager
if (!workerManager.offer(new TaskExecuteThread(taskExecutionContext, taskCallbackService, alertClientService, taskPluginManager))) {
logger.info("submit task to manager error, queue is full, queue size is {}", workerManager.getDelayQueueSize());
}
}
//WorkerManagerThread.java
public boolean offer(TaskExecuteThread taskExecuteThread) {
return workerExecuteQueue.offer(taskExecuteThread);
}
//WorkerManagerThread.java
public void run() {
Thread.currentThread().setName("Worker-Execute-Manager-Thread");
TaskExecuteThread taskExecuteThread;
while (Stopper.isRunning()) {
try {
taskExecuteThread = workerExecuteQueue.take();
workerExecService.submit(taskExecuteThread);
} catch (Exception e) {
logger.error("An unexpected interrupt is happened, "
+ "the exception will be ignored and this thread will continue to run", e);
}
}
}
看下TaskExecuteThread,关键也是run()方法 ``` public void run() { //……省略部分代码…… task = taskChannel.createTask(taskRequest);
1
2
3
4
5
6
7
8
9
10
11
12
13
14
// task init
this.task.init();
//init varPool
this.task.getParameters().setVarPool(taskExecutionContext.getVarPool());
// task handle
this.task.handle();
// task result process
if (this.task.getNeedAlert()) {
sendAlert(this.task.getTaskAlertInfo());
}
//......省略部分代码...... } 这里的task已经是最终的任务,主要实现有ShellTask,SqlTask,HttpTask,PythonTask,DataXTask,SeaTunnelTask等